flutter, regarding gesture & hit-test
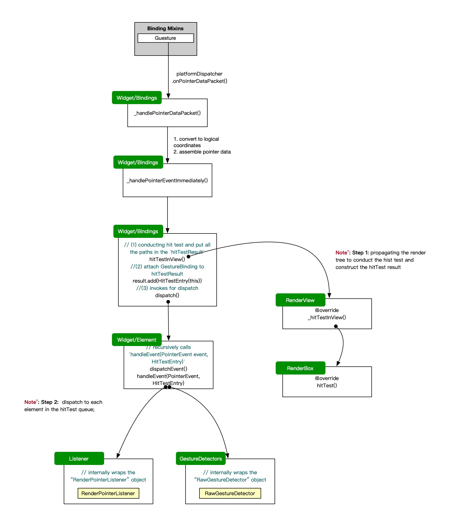
Continue the discussion on gesture system in Flutter framework. Talking about Pointer/Gesture and HitTest.

Continue the discussion on gesture system in Flutter framework. Talking about Pointer/Gesture and HitTest.

Over the past three years, I worked on various mobile SDKs in a platform team at a large company, witnessing the team’s rise, growth, and decline. Recently, I transferred to a business team due to a new opportunity. After four months, my recent experiences have formed a stark contrast with my previous team’s way of working.
So I want to summarize my experiences from the past few years and discuss the topic of “The Death of Platform Teams.”
Recently I developed a pure flutter application which related to AI virtual figure interaction. During the development process, I was impressed by the performance and flexibility of the Flutter framework. The plugins are mature and easy to use, and process is smooth (the overall core features are implemented within 2 months). This experience motivated me to explore the Flutter framework more deeply, especially the code under flutter/lib/src.

In the previous project when I was working for HoYoverse, there are some requirements for drag-and-drop sorting of elements, and I used Sortable.JS to implement it. In 2024.December In my personal kanban, I left a pending action item for myself to analyze the source code of Sortable.JS, which I finally got around to doing in 2025.May 😂 …
⬇️ try drag and drop the list example below ⬇️
This post is a brief analysis of the source code of Sortable.JS, which is a very popular library for drag-and-drop sorting.
平实开发过程中比较少接触的一个话题: 如何使用 iOS 底层的 UITextInput 协议与 UIKeyInput 协议实现自定义输入框; 其中由于 UITextInput 本身集成了 UIKeyInput,因此本文中对 UITextInput 的讨论实际上也会包含对 UIKeyInput 相关协议的讨论 (e.g. insertText(:String))
最近因为项目的关系使用了 UnrealEngine 的输入组件,由于组件本身并非原生 UITextField, 而是基于上述协议自己实现并通过引擎渲染的输入框;为了排查输入框使用英文输入时 自动补全失效的问题手写了一个简单的输入框组件尝试对该协议背后的运作方式进行理解.

最近参与了好几个前端项目,其中两个是公司内部的后台办公应用,第三个是公司内部的技术博客,都是基于 Vite/Vue/TS 的技术选型. 因此抽空整理一篇关于 Vite 打包工具的文章.
A handy, summarized guide talking about common protocols used in “Swift Standard Library” without going into too much details ~
